湛江中心人民医院

健康湛江

医院电话

0759-3157999

湛江中心人民医院

J EXP CLIN CANC RES | microRNA-96通过调节AMPKα2-FTO-m6A/MYC促进结直肠癌的发生和进展

作者: 临床医学研究所 来源: 临床医学研究所 编辑: 王 倩 发布时间: 2021-11-05 点击数: 3913


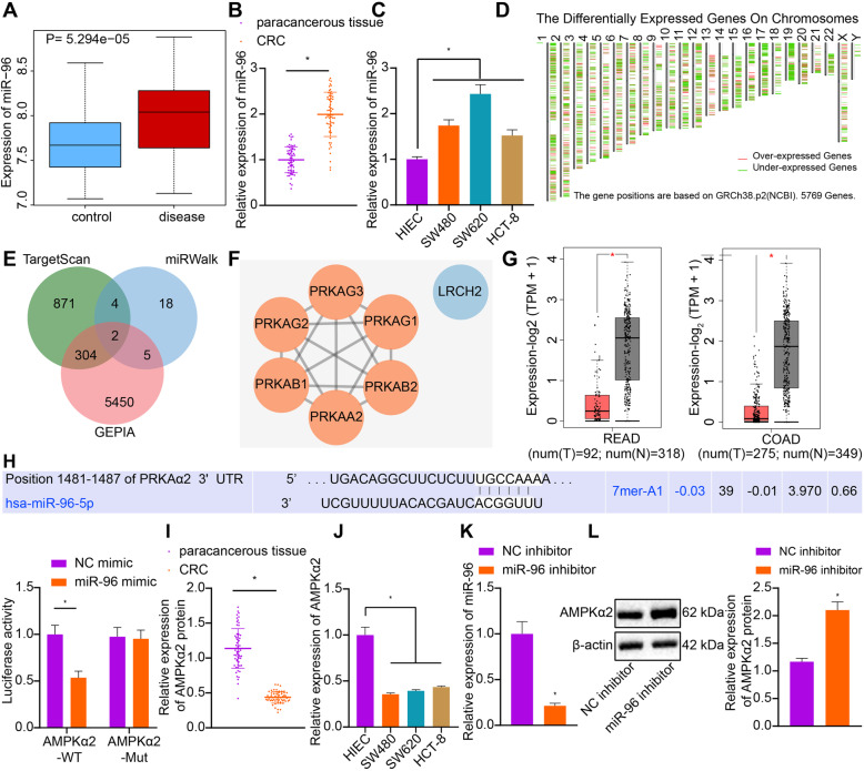
       在前期研究工作中,湛江市临床医学研究所的研究人员通过对来源于GEO、GEPIA、miRWalk、TargetScan等公共数据的相关数据进行分析和挖掘,发现miR-96在结直肠癌组织和细胞系中高表达;进一步分析发现miR-96能够靶向AMPKα2,从而下调其在结直肠癌中的表达;并且通过体外细胞实验对这一结果进行验证,发现在结直肠癌细胞中抑制miR-96能够上调AMPKα2的表达(如Fig 1所示)。

Fig 1. miR-96 targets and downregulates the expression of AMPKα2 in CRC.

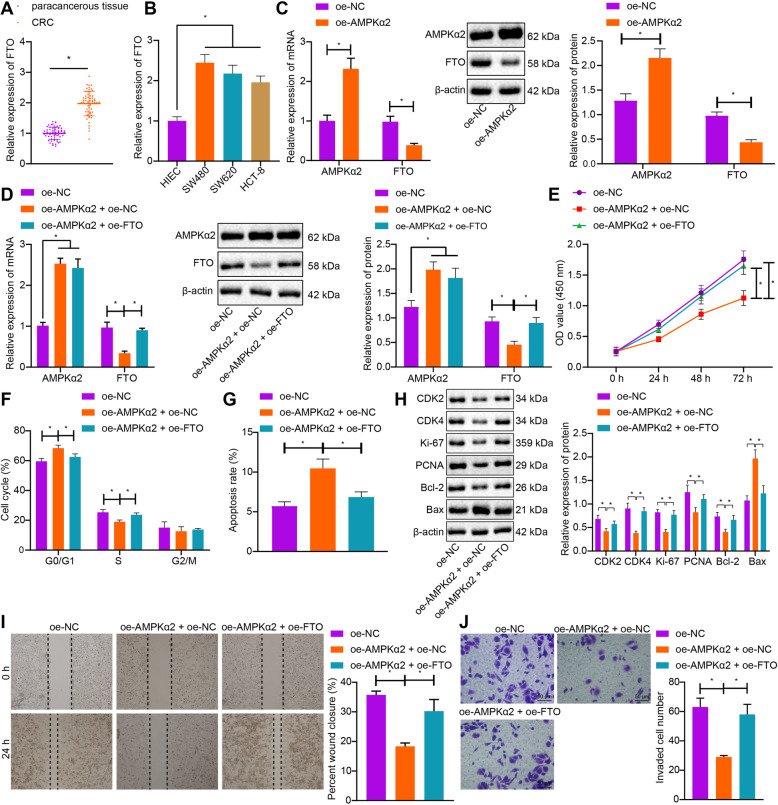
      体外细胞实验结果表明,AMPKα2能够抑制下游蛋白FTO的表达,并进一步抑制MYC基因的N6甲基腺苷修饰(m6A)从而导致结直肠癌细胞的增殖、侵袭、转移能力下降并引起细胞凋亡的发生(如Fig 2和Fig 3所示)。

Fig 2. AMPKα2 inhibits CRC cell proliferation, migration, and invasion and induces apoptosis by inhibiting FTO.

 

Fig 3. miR-96 impairs m6A modification of MYC by targeting AMPKα2.

       综上所述,miR-96靶向抑制AMPKα2上调FTO在结直肠癌中的表达,并通过FTO抑制MYC的M6A水平上调MYC的表达,从而导致结直肠癌细胞的增殖、侵袭、转移能力提高并抑制细胞凋亡的发生,在结直肠癌发生发展过程中起着重要的癌基因作用;此外,我们发现miR-96的抑制剂在小鼠体内表现出明显的抑制肿瘤生长的作用(如Fig 4所示)。这些结果为结直肠癌的靶向治疗药物研发和患者生存率的提高提供了新的思路和理论依据。

Fig 4. miR-96 antagomir inhibits the growth of CRC in vivo.

原文链接:

https://jeccr.biomedcentral.com/articles/10.1186/s13046-020-01731-7

地址:广东省湛江市赤坎区源珠路236号(南门)、广东省湛江市赤坎区康宁路(北门)

医院电话:0759—3157999

邮编:524045

医院网址:www.dr0759.cn

版权所有:广东省湛江中心人民医院 Copyright 2008 dr0759.cn All Rights Reserved.网站备案号:粤ICP备11087513号